INCH-POUND
MILITARY SPECIFICATION SHEET
RELAYS, ELECTROMAGNETIC, HERMETICALLY SEALED, DPDT, LOW LEVEL TO 2 AMPERES
MIL-R-5757/1OL
3 September 2OO4
SUPERSEDING MIL-R-5757/1OK
31 October 1984
INACTIVE FOR NEW DESIGN AFTER 15 OCTOBER 1998
This specification sheet is approved for use by all Departments and Agencies of the Department of Defense.
The requirements for acquiring the product described herein shall consist of this specification sheet and MIL-R-5757.

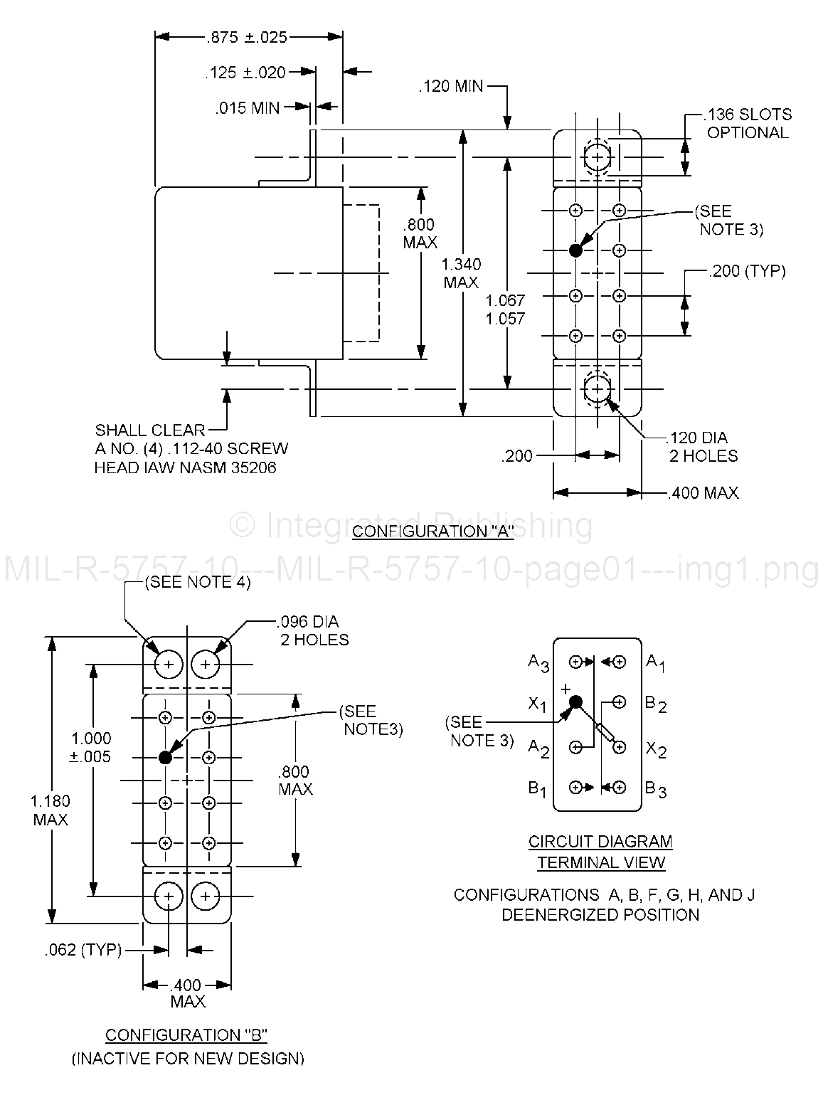
FIGURE 1. Dimensions and configuration.
AMSC N/A FSC 5945
For Parts Inquires call Parts Hangar, Inc (727) 493-0744
© Copyright 2015 Integrated Publishing, Inc.
A Service Disabled Veteran Owned Small Business