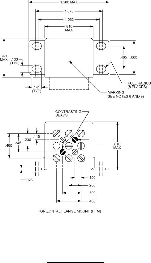
MIL-PRF-83536-24 Relays, Electromagnetic, Established Reliability, 3Pdt, Low Level To 10 Amperes, Permanent Magnetic Drive, Magnetic Latch, Hermetically Sealed, All Welded, Transient Suppressed Dc Coils