
INCH-POUND
MIL-PRF-39016/19H
1 April 2005
SUPERSEDING
MIL-PRF-39016/19G
20 July 1988
PERFORMANCE SPECIFICATION SHEET
RELAYS, ELECTROMAGNETIC, ESTABLISHED RELIABILITY, DPDT,
LOW LEVEL TO 1 AMPERE WITH INTERNAL DIODE FOR COIL
TRANSIENT SUPPRESSION AND POLARITY REVERSAL PROTECTION,
TERMINALS 0.100-INCH GRID PATTERN
This specification sheet is approved for use by all Departments
and Agencies of the Department of Defense.
The complete requirements for acquiring the relays described herein shall
consist of this specification sheet and the latest issue of MIL-PRF-39016.
Inches
mm
.001
0.03
.002
0.05
.003
0.08
.017
0.43
.031
0.79
.035
0.89
.100
2.54
.280
7.11
.335
8.51
.370
9.40
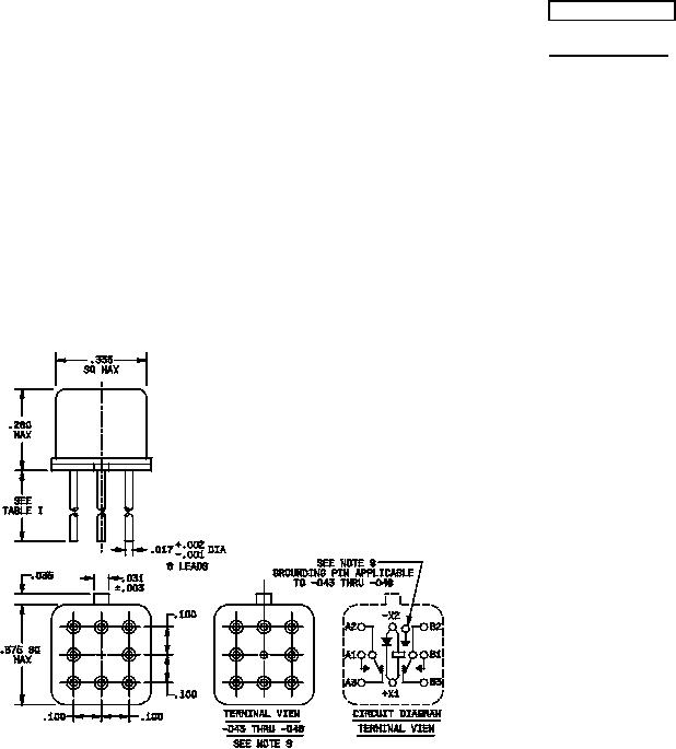
NOTES:
1. Dimensions are in inches.
2. Metric equivalents are given for general information only.
3. Unless otherwise specified, tolerance is ±.010 (0.25 mm).
4. Terminal numbers shown above are for reference only. Numbers do not appear on relay.
5. Relays shall have a plus (+) sign placed on the circuit diagram as shown.
6. Coil symbol optional in accordance with MIL-STD-1285.
7. Circuit diagram shown on part is the terminal view.
8. See table I for lead lengths.
9. M39016/19-043 through M39016/19-048 shall be supplied with a case grounding pin welded to the
relay header as shown.
AMSC N/A
1 of 10
FSC 5945