
MIL-PRF-28750F
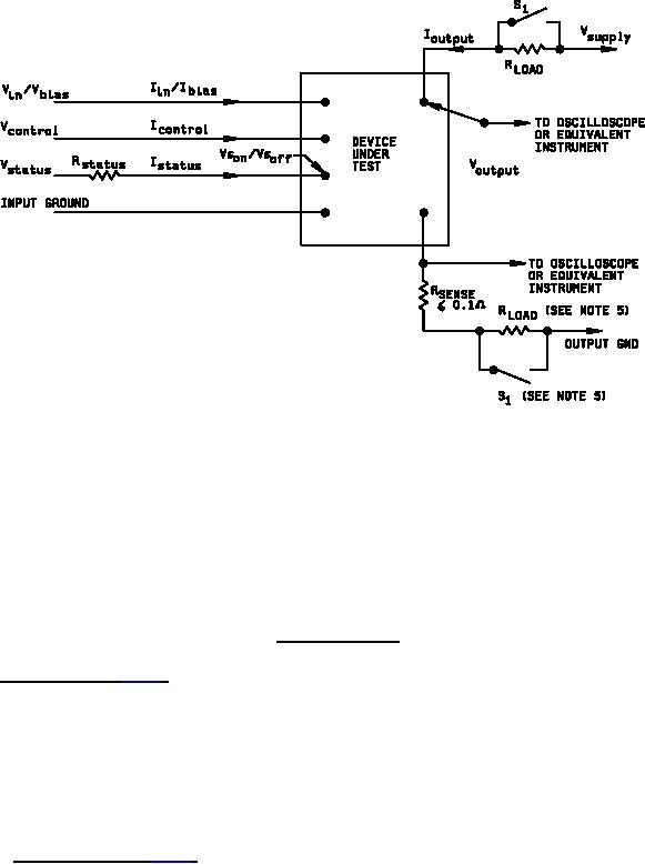
NOTES:
1. RSENSE may be replaced by an isolated current probe (current transformers, shall effect devices, or
equivalent).
2. Status terminals as applicable.
3. VSTATUS and RSTATUS as applicable.
4. Unless otherwise specified, resistive loads are used for testing methods.
5. Option load may be connected as show
FIGURE 1. General test setup.
4.7.7.2.4 Bias current (see 3.13.5).
a.
Test setup in accordance with figure 1.
Apply maximum bias voltage, V(bias), then the specified (see 3.1) control voltage, V(control), to energize
b.
the bias current.
Verify that bias current (I(bias)) is as specified (see 3.1).
c.
4.7.7.2.5 Control current (see 3.13.6).
a.
Test setup in accordance with figure 1.
Apply specified (see 3.1) bias voltage V(bias), and apply specified (see 3.1) control voltage V(control).
b.
23
For Parts Inquires call Parts Hangar, Inc (727) 493-0744
© Copyright 2015 Integrated Publishing, Inc.
A Service Disabled Veteran Owned Small Business